欢迎进入PE聚乙烯储罐-化工钢衬塑储罐-螺旋板换热器-蒸发器生产厂家-河南双诚环境科技官方网站!
语言选择: ∷ 

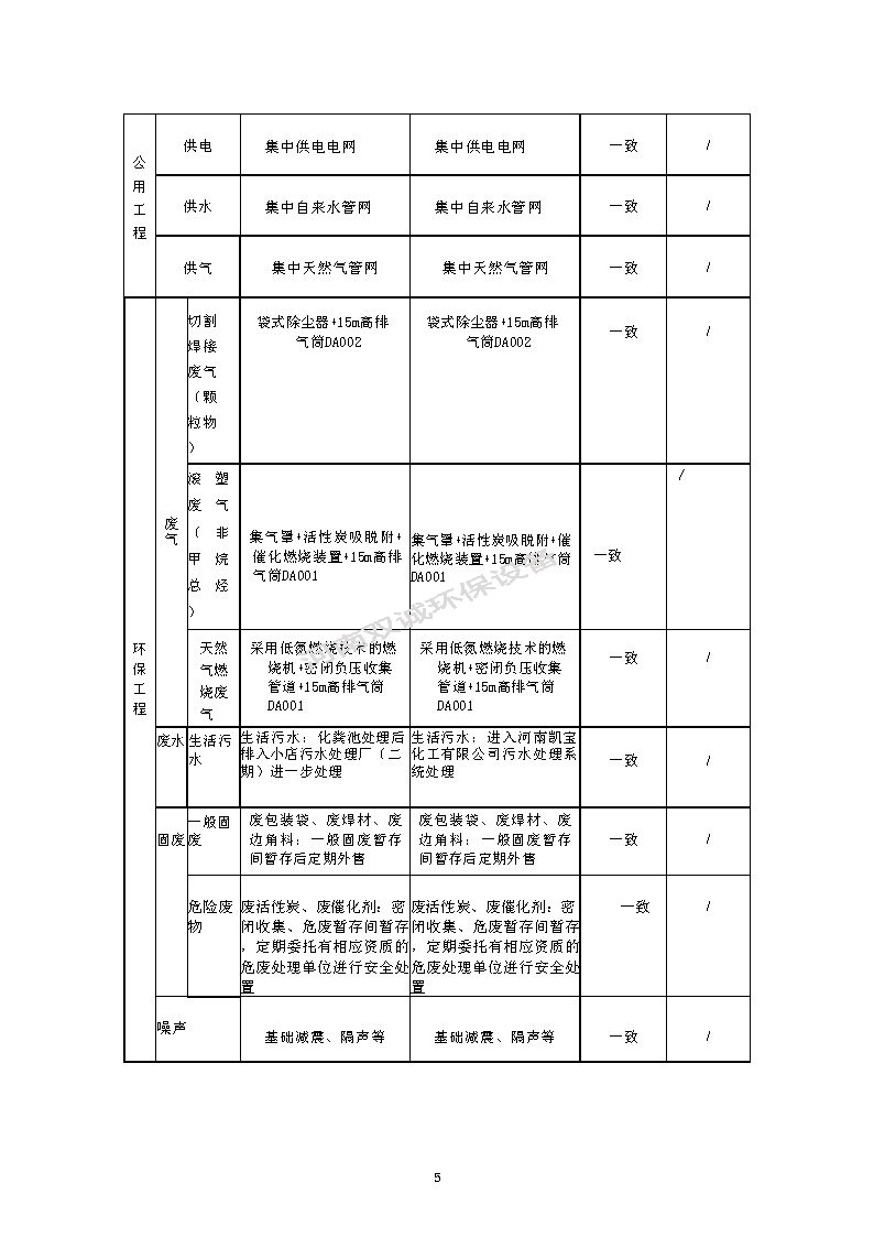
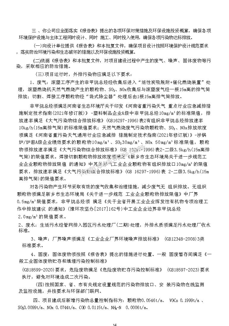
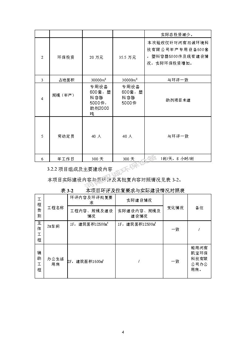
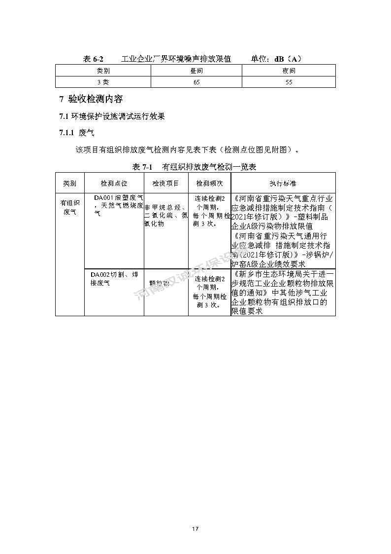
河南双诚环境科技有限公司 年产专用设备600套,塑料容器5000件项目竣工环境保护 验收监测报告

发布时间:2025-05-07浏览次数:1727









微信扫码微信扫码 关注我们

  • 移动电话16637325775

  • 24小时咨询热线16637325775

Copyright 2022 河南双诚环境 All Rights Reserved. 地址:河南省新乡市新乡经济技术开发区广源路和榆东街交叉口往南210米路西 备案号 豫ICP备13023472号-1 XML地图 | 豫公网安备 41070402000132号

Baidu
map